11月10日,全国群众体育先进单位先进个人、全国体育系统先进集体先进个人表彰大会在广州白云国际会议中心举行。我区9名先进代表参加表彰活动。

图为表彰大会现场,我区部分先进代表合影。图片由自治区体育局提供
据了解,全国体育系统先进表彰活动旨在总结2021—2024年来我国群众体育以及体育管理工作取得的成就。此次表彰,我区25家单位荣获全国群众体育先进单位,20人荣获全国群众体育先进个人,1家单位荣获全国体育系统先进集体,1人荣获全国体育系统先进个人。
全国群众体育先进单位名单

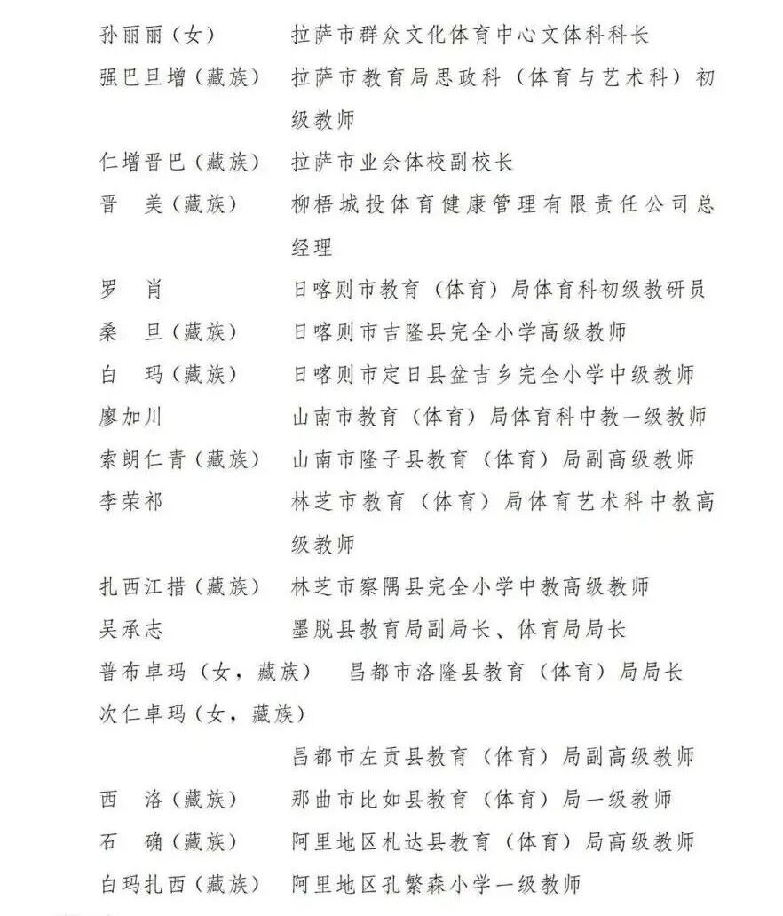
全国群众体育先进个人名单

全国体育系统先进集体名单
全国体育系统先进个人名单
关于我们 丨联系我们 丨集团招聘丨 法律声明 丨 隐私保护丨 服务协议丨 广告服务
中国西藏新闻网版权所有,未经协议授权,禁止建立镜像
制作单位:中国西藏新闻网丨地址:西藏自治区拉萨市朵森格路36号丨邮政编码:850000
备案号:藏ICP备09000733号丨公安备案:54010202000003号 丨广电节目制作许可证:(藏)字第00002号丨 新闻许可证54120170001号丨网络视听许可证2610590号
