西藏自治区防汛抗旱指挥部办公室关于2026年防汛抗旱责任人名单的公告
为进一步加强2026年防汛抗旱工作的组织领导,落实防汛抗旱职责,做好今年全年防汛抗旱工作,根据《中华人民共和国防洪法》《中华人民共和国抗旱条例》和《西藏自治区实施〈中华人民共和国防洪法〉办法》《西藏自治区抗旱条例》有关防汛抗旱工作实行各级行政首长负责制的规定,现将全区大江大河、大中型水库、各地(市)防汛抗旱责任人名单向社会公布,并接受社会各界的监督。
监督电话:0891—6630516 6630635
附件:
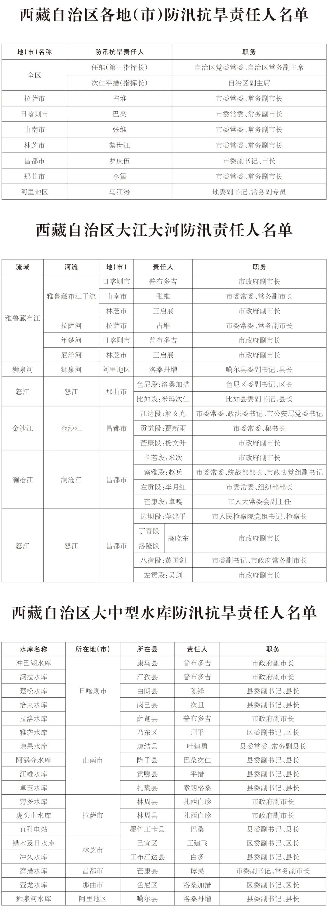
1.西藏自治区各地(市)防汛抗旱责任人名单
2.西藏自治区大江大河防汛责任人名单
3.西藏自治区大中型水库防汛抗旱责任人名单
西藏自治区防汛抗旱指挥部办公室
2026年3月17日

关于我们 丨联系我们 丨集团招聘丨 法律声明 丨 隐私保护丨 服务协议丨 广告服务
中国西藏新闻网版权所有,未经协议授权,禁止建立镜像
制作单位:中国西藏新闻网丨地址:西藏自治区拉萨市朵森格路36号丨邮政编码:850000
备案号:藏ICP备09000733号丨公安备案:54010202000003号 丨广电节目制作许可证:(藏)字第00002号丨 新闻许可证54120170001号丨网络视听许可证2610590号
